1 条题解
-
0
自动搬运
来自洛谷,原作者为

Lice
这个人懒散惯了,什么都没写搬运于
2025-08-24 22:18:49,当前版本为作者最后更新于2020-03-22 13:56:27,作者可能在搬运后再次修改,您可在原文处查看最新版自动搬运只会搬运当前题目点赞数最高的题解,您可前往洛谷题解查看更多
以下是正文
Description
它 spfa 了Solution
显然直接胡乱转是行不通的。
然而正解是图论中的最短路。
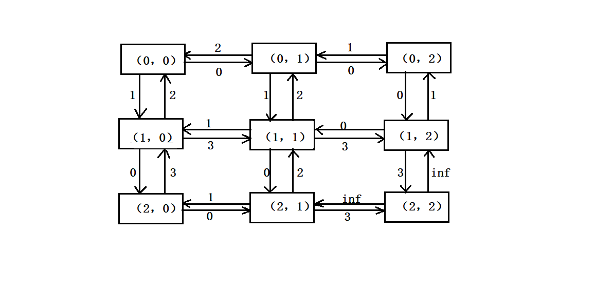
那样例1来说:
EES SSW ESX假如你现在要从 走到 ,的话,如果不绕圈子,那么我们需要将位置 的箭头旋转一次,然后就可以走过去了。这可以抽象成: 从顶点 有一条到 的边,边权为1。其他的位置同理,以位置之间移动的所需旋转次数为边权 。如果是
X的话,就把它的所有出边边权设成inf。那么对这个箭头矩阵进行这样的转化之后,我们得到了一张这样的图:

然后?直接跑最短路就好啦!
下面用了 Dijkstra 算法,spfa 应该可以(这个坑留个下一个题解)。
Code
#include<cstdio> #include<cstring> #include<queue> using namespace std; const int dx[4]={0,0,-1,1}; const int dy[4]={-1,1,0,0}; const char dir[]="WENS"; int val[256]; const int N=502; char s[N][N]; int dist[N][N]; bool book[N][N]; int n,m; int cost(char a,char b)//计算字符(箭头)转化的花费 { int sub=val[(int)b]-val[(int)a]; if(sub<0) sub+=4; return sub; } struct HeapNode { int x,y,dis; HeapNode(int _x,int _y,int _d):x(_x),y(_y),dis(_d){} bool operator <(const HeapNode &t)const{return dis>t.dis;} }; bool out_of_range(int x,int y) { return (x<1||y<1||x>n||y>m); } void SSSP()//建不建图其实无所谓,可以直接在原矩阵上跑。但是建图的话就可以直接套板子了,少了一些判断。 {//堆优化 Dijkstra 板子 priority_queue<HeapNode> Q; Q.push(HeapNode(1,1,dist[1][1]=0)); while(!Q.empty()) { int x=Q.top().x,y=Q.top().y; Q.pop(); if(book[x][y]) continue; book[x][y]=true; if(s[x][y]=='X') continue; for(register int i=0;i<4;i++) { HeapNode nxt(x+dx[i],y+dy[i],dist[x][y]+cost(s[x][y],dir[i])); if(out_of_range(nxt.x,nxt.y)) continue; if(dist[nxt.x][nxt.y]<=nxt.dis) continue; dist[nxt.x][nxt.y]=nxt.dis; Q.push(HeapNode(nxt)); } } } signed main() { scanf("%d%d",&n,&m); for(register int i=1;i<=n;i++) scanf("%s",s[i]+1); memset(dist,0x3f,sizeof dist); memset(book,false,sizeof book); val['W']=0,val['N']=1; val['E']=2,val['S']=3; SSSP(); printf("%d\n",dist[n][m]==0x3f3f3f3f?-1:dist[n][m]); return 0; }应该是第一篇题解,如果帮到了你不妨点个赞啊 awa
- 1
信息
- ID
- 5268
- 时间
- 2000ms
- 内存
- 100MiB
- 难度
- 5
- 标签
- 递交数
- 0
- 已通过
- 0
- 上传者